Presence Management IVR Prompts
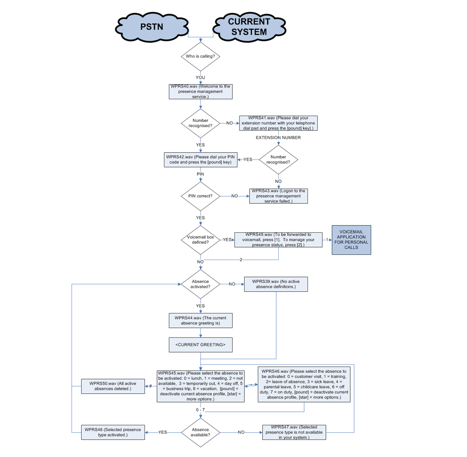
The following charts show the prompts that are played when you call your own extension number to manage presence information, or if somebody calls your extension number and you have an absence activated.


The following charts show the prompts that are played when you call your own extension number to manage presence information, or if somebody calls your extension number and you have an absence activated.

